La influencia de los medios tecnológicos en la Generación Z
Palabras clave:
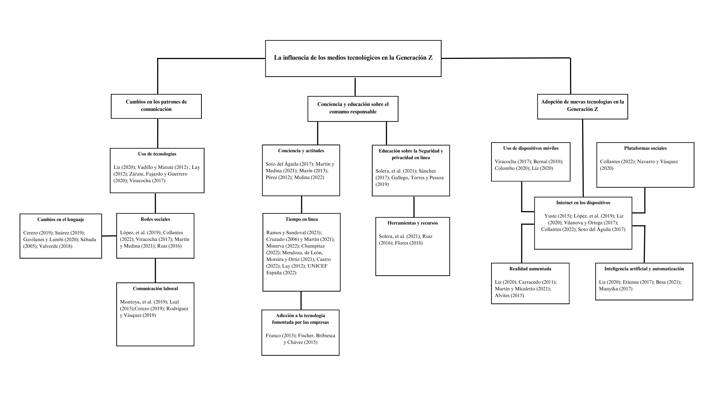
Conciencia y actitudes, uso de tecnologías, redes sociales, comunicación digital y Generación ZResumen
La investigación sobre la influencia de los medios tecnológicos en la Generación Z tuvo como objetivo analizar sus efectos en el comportamiento, los hábitos y las percepciones de esta generación, así como las posibles implicaciones en su desarrollo personal y social. Se utilizó una metodología cualitativa que consistió en aplicar una guía de entrevistas a 10 jóvenes de Lima Metropolitana. Al finalizar, se determinó que la gran mayoría muestra un notable interés por el uso de herramientas digitales y el manejo de las redes sociales como medios de comunicación. Sin embargo, existe una fuerte preocupación en torno al uso excesivo de los medios digitales y los avances tecnológicos, ya que se ha observado un impacto negativo en áreas como el rendimiento académico y la posible obsolescencia de los trabajadores en general, debido a la posibilidad de ser reemplazados por inteligencia artificial. Además, prefieren la comunicación física debido a la conexión cercana que se tiene al dialogar, en lugar de la virtualidad que presenta barreras. En conclusión, la Generación Z muestra un gran dominio de la tecnología y sus derivados, lo cual les brinda beneficios al realizar diversas actividades. Sin embargo, son conscientes de las posibles consecuencias negativas si no se hace un uso responsable. Algunos han decidido utilizar aplicaciones de seguridad para proteger sus datos y han adoptado nuevos hábitos, como restringir llamadas o mensajes anónimos, establecer tiempos de uso e identificar si el contenido que comparten en las redes sociales es seguro para ellos.
Descargas
Archivos adicionales
Publicado
Número
Sección
Licencia
Derechos de autor 2023 Thaís Alondra Gómez Chapilliquén, María Fernanda Contardo Barrios, Lesly Mirella Coarita Quispe, Veronica Yuri Bracamonte Espinoza, Angie Nicole Sanabria Cuentas, Bridci Esmeralda Quispe Huatuco

Esta obra está bajo una licencia internacional Creative Commons Atribución-NoComercial-CompartirIgual 4.0.
Atribución-NoComercial-CompartirIgual 4.0 Internacional (CC BY-NC-SA 4.0)
Más información en: https://creativecommons.org/licenses/by-nc-sa/4.0/deed.es
-
Atribución — Usted debe dar crédito de manera adecuada, brindar un enlace a la licencia, e indicar si se han realizado cambios. Puede hacerlo en cualquier forma razonable, pero no de forma tal que sugiera que usted o su uso tienen el apoyo de la licenciante.
-
NoComercial — Usted no puede hacer uso del material con propósitos comerciales.
-
CompartirIgual — Si remezcla, transforma o crea a partir del material, debe distribuir su contribución bajo la lamisma licencia del original.



